关于做好2023届毕业生图像信息
采集工作的通知
为确保毕业生学历电子注册信息的规范性和完整性,加强毕业生图像信息在就业过程中的有效应用,按照省教育厅相关要求,yl23411永利集团官网委托江苏省高校招生就业指导服务中心(以下简称“省招就中心”)统一采集2023届毕业生电子图像,现将有关事项通知如下:
一、采集时间
2022年3月15日—2022年3月22日,为保证照片拍摄质量,拍摄时间段为每天08:00—18:00。
二、采集办法
本次图像采集为线上采集,请同学们登录微信,搜索小程序“江苏图采”,或关注“江苏省招就中心” 公众号,点击“服务指南”中的“图像采集”项目,实名验证通过后,严格按系统要求进行在线采集和校对确认。
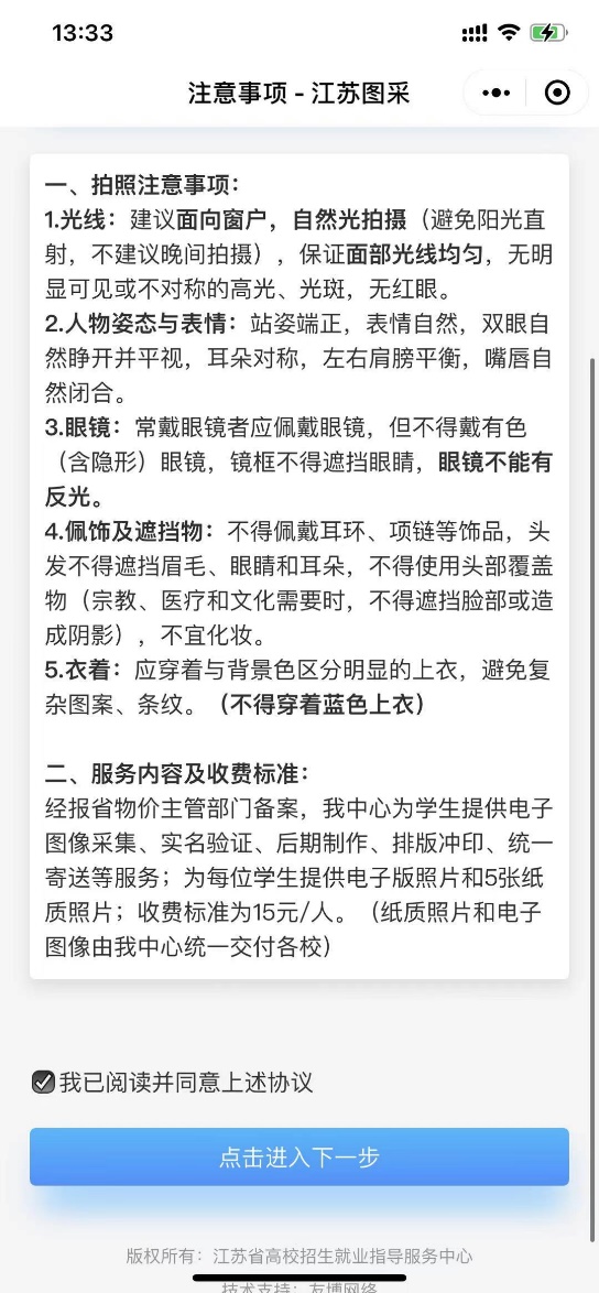
三、拍照注意事项
1.光线:建议面向窗户,自然光拍摄(避免阳光直射,不建议晚间拍摄),保证面部光线均匀,无明显可见或不对称的高光、光斑,无红眼。
2.人物姿态与表情:站姿或坐姿端正,表情自然,双眼自然睁开并平视,耳朵对称,左右肩膀平衡,嘴唇自然闭合。
3.眼镜:常戴眼镜者应佩戴眼镜,但不得戴有色(含隐形)眼镜,镜框不得遮挡眼睛,眼镜不能有反光。
4.佩饰及遮挡物:不得佩戴耳环、项链等饰品,头发不得遮挡眉毛、眼睛和耳朵,不得使用头部覆盖物(宗教、医疗和文化需要时,不得遮挡脸部或造成阴影),不宜化妆或涂抹防晒霜。
5.衣着:应穿着与背景色区分明显的上衣,避免复杂图案、条纹。(不得穿着蓝色上衣)
6.严禁翻拍:证件照应注重真实性,严禁翻拍其他照片,严禁利用其它软件做任何脸部美颜处理,如有违规,学生账号将被锁定,需由学校管理员进行解锁。
四、收费标准
经报省物价主管部门备案,省招就中心将为学生提供电子图像采集、实名验证、后期制作、排版冲印、统一寄送等服务;为每位学生提供电子版照片和5张纸质照片;收费标准为15元/人(纸质照片和电子图像由省招就中心统一交付学校),在线提交照片时完成交费。
重要提示:本次采集的电子图像将作为学历证书的重要内容在教育部平台进行电子注册。照片(纸质版、电子版)将用于毕业证书、就业推荐表、学信网、91job智慧就业平台等就业、求职、学历查询等重要方面。请各位同学务必严肃对待,认真按步骤进行操作,严禁翻拍,以免照片不合格无法通过审核,影响上述使用。采集过程中,如有实际困难或遇到问题,可联系教务处刘老师,电话:0513-85012069。
附件:学生用户使用指南
南通大学教务处
2022年 3月11日
“江苏图采”学生用户使用指南
登录微信
搜索打开小程序“江苏图采”,或关注“江苏省招就中心”公众号,选择“服务指南”中“图像采集”项目


实名验证通过后,按步骤操作(如报错,可根据提示联系学校图采工作部门)
1)录入手机号

2)阅读本校图像采集通知

3)阅读注意事项

4)选择接收通知
建议学生选择接收照片状态通知和支付结果通知,以便及时了解自己的拍摄进度。

注:首次使用的用户需要在完整观看视频后才可以点击“下一步”。







6)系统将已替换背景的照片呈现给学生,如不满意,可点击返回重拍,如满意可点击下一步,或加入草稿箱备用。


7)点击下一步,进入“确认上传”界面,此处也可以选择回到草稿箱,选择草稿箱的其他照片。

8)选择“确认上传”后,将根据学校在系统中设置的“是否学校统一缴费”,进入最后页或支付页。

9)照片下载页,如系统已经制作完成,点击“成片下载”即可下载照片。


